公然侮辱罪怎樣會成立?律師:這2條底線千萬不要踩! - 法律010

雷皓明律師
2025-04-09 更新

公然侮辱罪是什麼?為什麼只是開個玩笑也會被告?讓律師告訴你什麼樣的條件下會構成公然侮辱罪、跟誹謗罪差別在哪?如果要提告,有哪些流程?至於網路上盛傳的公然侮辱價目表到底有沒有參考價值,本篇文章一次解答!
一、什麼 是公然侮辱罪?公然侮辱定義解析
刑法公然侮辱罪是用來保障個人「名譽」不受他人任意侵害。
來給大家解釋「公然侮辱」字面上的定義:
★公然
是指侮辱發生時,會讓處於同一空間的「不特定人」(跟侮辱者行為沒什麼直接相關的人,例如:1個路人、一群無辜的同事、咖啡廳裡的其他客人)或讓「多數人」可能可以知道、看到、聽到侮辱的狀態,即便沒有認真聽,也不管有沒有真的聽到都算;反之,如果是一對一在私人空間互罵就不算公然。
例如:A在咖啡廳罵B畜生,但其他客人都聊天戴耳機沒聽到,可是即便沒聽到也算「公然」侮辱;或者A在大街上罵B廢物,當下雖然沒有其他人經過,但由於街道是公開場合,所以算「公然」侮辱。
★侮辱
沒有指明具體的事實,但目的是會讓人在精神、心理層面感到難堪、不舒服,甚至是會造成個人名譽損害的言語/文字/圖像謾罵、嘲笑、舉動,不限於國罵三字經,包含負面形容詞、譬喻或任何罵人的話都可能算;行為上呼巴掌、吐口水或對著人彈菸蒂這種不屑、攻擊行為也都可能成立。(註一)。
例如:罵人神經病、瘋子、王八蛋、豬狗不如、禽獸不如,男盜女娼、比中指、吐口水或諧音謾罵都算。
(一)公然侮辱刑法成立要件
公然侮辱刑法規範如下:
根據刑法第309條:公然侮辱人者,處拘役或9,000元以下罰金。以強暴犯前項之罪者,處1年以下有期徒刑、拘役或15,000元以下罰金。
公然侮辱構成要件其實很簡單,根據上述定義,只要在「讓人可以聽得見、看得見、知情」的狀況下,對人做出「侮辱人格、名譽、尊嚴」的言行就 可成立。
★一般公然侮辱
除了符合在可能有其他第三人往來的公共場所(公然)進行侮辱言行的條件外,法官也會根據這些要件評估是否成立公然侮辱罪。
- 故意:加害的行為人在明知道這些言行是負面、有攻擊性的,會影響被害人的人格、名譽等,卻還是脫口而出或發生侮辱行為。
- 被害者是人:法條上寫到「公然侮辱人者」會受到處分,所以受害者對象必須是人,但人的定義其實也很廣,包含活生生的「自然人」,以及依法規成立的「法人」,例如社團法人、財團法人、合作社、農漁會等機構都算。
★加重公然侮辱
構成要件與普通公然侮辱是一樣的,但加重版的公然侮辱罪在刑法上是指「以強暴犯前項之罪者」。當加害者以「暴力舉動」侮辱他人,例如:甩巴掌(但沒造成傷害)、潑穢物、在他人身上惡意塗鴉等,用強暴方法侮辱人,就是罪加一等。
(二)在網上發文也會成立公然侮辱罪嗎?
只要符合要件,公然侮辱罪在網路世界也一樣成立。
依據統計,從2000年到2009年間,因為網路言論被告「公然侮辱」的民、刑事案件,總計約有363件(註二),顯示網路言論只要符合公然侮辱要件也可能成立。
例如,憤怒的在某人臉書公開貼文底下罵版主是白癡智障,由於別人也有機會看到你的留言,且法院認為,「臉書上的化名,是代表個人在網路世界中的標記,在網路虛擬世界也有所謂的評價存在,可以連結到使用者的人格」,所以只要當事人要追究,就有可能成立公然侮辱;但如果是一對一單獨私訊就不算。
現在常用的Line或其他社群App也是公然侮辱罪的溫床,在多人群組內謾罵,只要群組內有其他人能看到你侮辱別人的內容,也算公然侮辱;但如果是用私人對話框,就不符合公然侮辱要件。
另外傳送時下最流行的「貼圖、梗圖、迷因圖」也有可能觸法!參考我國的實務判決,只要在圖上有明顯罵人的字句,例如「腦殘」,或者就算貼圖旁邊沒有寫字,但可以從圖案看出侮辱名譽、人格的意思,那就有機會構成公然侮辱。
所以在製造、傳送、PO迷音圖、梗圖的同時也要小心公然侮辱的部分。
(三)公然侮辱、誹謗的差別?
妨害名譽罪包含誹謗與公然侮辱!但它們的差別在哪呢?
根據刑法第310條:意圖散布於眾,而指摘或傳述足以毀損他人名譽之事者,為誹謗罪,處1年以下有期徒刑、拘役或15,000元以下罰金。散布文字、圖畫犯前項之罪者,處2年以下有期徒刑、拘役或30,000元以下罰金。
簡單來說,誹謗與公然侮辱最大的不同在於:
- 「公然侮辱」偏向不具評論性質的謾罵、侮辱,例如:卑鄙、下流、無恥、賤人、賤貨、醜八怪、垃圾、雜種等。
- 「誹謗」則是將足以毀損他人名譽、貶低人格的評論或非正確事實等言語攻擊散布於眾。例如前一陣子的新聞,誹謗者罵人夫「就是因為你不行,老婆才會外遇」,或指他人通姦、外遇、收回扣、侵占公款、當妓女等。
其實會不會構成公然侮辱罪或誹謗罪,並不是由被害人的主觀感受來判定,而是要看「這些罵人的字句是不是負面到會影響被害人的人格及社會評價」。
例如,曾有民眾罵人娘娘腔最後就被判了誹謗罪(台中地院106年易字1308號判決);之前蕭敬騰在金曲獎的穿著被罵土俗娘,也讓本人喊告。

二、公然侮辱的提告流程
如果今天你發現自己被人侮辱了,這口氣實在吞不下去,這時你可以透過這些程序來保障自己!
- 蒐證:對方如果在公眾場合指著你口頭謾罵,你可以錄音(打成逐字稿,把謾罵的字眼用螢光筆標註)或找證人(可以找比較有可信度);網路上尖酸刻薄的字眼就利用拍照、截圖保存下來(一樣要用螢光筆或紅筆特別標註),
- 要求對方下架:如果想要給對方機會,可以發存證信函或者律師信,請當事人跟你道歉或下架、刪除言論。
- 直接提告:對方置之不理或你不想給他機會,就可以透過報警處理,或寫刑事訴狀向檢察官聲請調查,直接法律程序。不過這部分建議還是先找律師諮詢,確認提告的可行性後再進行比較保險,免得花錢花時間結果還討不了公道。
(一)公然侮辱追訴期與提告期限?
因為太常被「我要保留法律追訴期」這句洗腦,導致不少民眾會問「公然侮辱追訴期」多長?
首先來釐清一下,「追訴期」是指行為人犯罪後經過「一定的時間」沒有被起訴,就不能再追究責任,而追訴權一般都是由檢察機關發動,並不是受害者,但公然侮辱屬於「告訴乃論」,必須由被侮辱的人提出告訴才成立,如果受害當事人沒有反應,那檢察機關也不會擅自偵辦,那侮辱者等同沒事。
而受害者擁有向法院提出公然侮辱告訴的「告訴權」,而公然侮辱提告的期限,就是所謂的「告訴期」是6個月!被侮辱者如果要提告,必須在侮辱這件事情發生後6個月內,用書狀或口頭言詞向檢察官或警察局提出告訴,過期就無法受理。
三、公然侮辱要賠多少?
除了公然侮辱刑事上的賠償之外,由於辱罵會損害到個人聲譽,也就是侵害人格權,因此被害人也可以要求加害人負民事賠償責任。
被害人可以依據這3條民法規範向加害者求償:
- 民法第18條:人格權之保護
- 民法第184條:一般侵權行為之成立
- 民法第195條:侵害人格及身分法益之非財產上損害賠償及其限制
(一)公然侮辱罰金
刑法上的罰金依據第309條:
- 一般公然侮辱:拘役或9,000元以下罰金
- 加重公然侮辱:1年以下有期徒刑、拘役或15,000元以下罰金
這邊舉幾個公然侮辱罰金判決案例及金額供大家參考:
- 罵人「野蠻」;苗栗地院判處罰金6,000元。
- 罵一對夫婦「狗男女」,被判拘役20天,另須賠償名譽損害共20,000元。
- 罵「眾人騎」,判拘役30天。
- 校長在走廊上罵老師「混蛋」,被判拘役30天。
- 住戶罵主委「比土匪還不如」,法院判罰10,000元。
資料來源:網路https://winru0208.pixnet.net/blog/post/266836442
如果走法律訴訟流程,法官會依照使用字眼的嚴重程度斟酌判決;如果雙方想要私底下和解,和解金就沒有一定標準,平均約莫10,000元上下,至於如何談判、和解就看個人技巧。
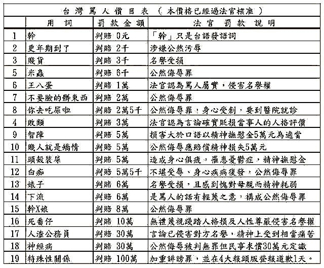
(二)公然侮辱價目表
網路上有網友整理了「公然侮辱價目表」,簡單列舉了「罵人用詞」、「罰款金額」與「法官說明」等,放上來讓大家笑笑。

引用來源:自由時報新聞
不過曾有經驗的人很快就會發現,怎麼罵表上的字,裁罰的金額卻不一樣!甚至有的有罪有的沒罪,到底怎麼回事?
律師告訴大家,雖然公然侮辱成案的門檻很低,但是彈性空間很大,法官會依照事發當時情況、當下用詞所表達的意涵、被告人犯後態度、品行、生活狀況等進行評估,加上這是讓法官自由心證的判決,所以有不同的結果也是正常的。
網路上價目表雖然很有趣,但法官不會按表判刑,所以建議大家說話前先三思,不要輕易以身試法,不然禍從口出,荷包會疼的!
以上是公然侮辱的相關資訊,不論您是原告或被告,如有相關困擾,或對提告流程有疑問,都歡迎點擊下方免費諮詢按鈕,立即展開免費法律諮詢。
CTA_explore
公然侮辱註解
註一:參考臺北地方法院刑事判決107年度交易字第72號
註二:參考陳竹正、張文貴、陳竹上,<網路違法攻擊性言論之總體趨勢及校園案例分析>